记者9日从中国农业科学院麻类研究所获悉,该所功能因子利用与生物合成创新团队发现黄麻纳米纤维素作为一种新型膳食纤维,能有效保护鼠李糖乳杆菌在热、氧化应激和抗生素等多种胁迫环境下保持活性。相关研究成果日前已发表在《国际生物大分子杂志》上。
鼠李糖乳杆菌是一种广为人知的功能性益生菌,在调节人体菌群平衡、增强免疫力以及促进肠道健康等方面展现出显著效果,因此被广泛应用于功能性食品及发酵产业中。然而,在实际的工业生产和生物环境里,鼠李糖乳杆菌却面临着诸多挑战。热胁迫、氧化应激胁迫、抗生素胁迫以及宿主免疫反应等,都让这种益生菌难以充分发挥其应有的功能作用。
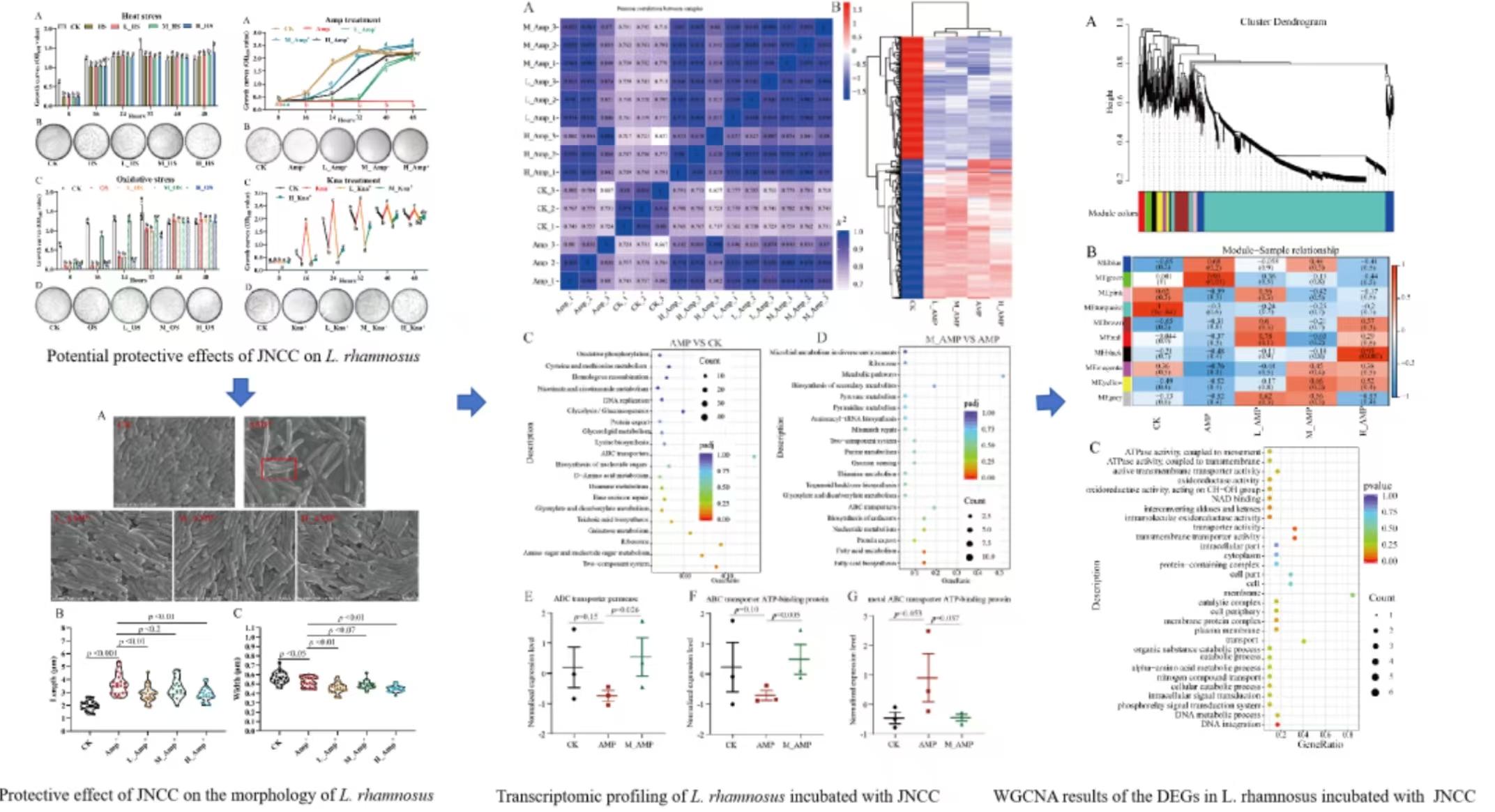
论文通讯作者、中国农业科学院麻类研究所研究员侯春生介绍,为了解决这一难题,科研人员系统评估了黄麻纳米纤维素在不同环境压力条件下,对鼠李糖乳杆菌生长动力学及超微结构的影响。研究结果证实,黄麻纳米纤维素对鼠李糖乳杆菌具有良好的保护效果。

通过进一步的多组学分析与体外实验,科研人员发现,黄麻纳米纤维素能够刺激鼠李糖乳杆菌上调膜转位、脱氧核糖核酸整合等途径的基因表达,同时下调脂肪酸代谢通路,以此来帮助鼠李糖乳杆菌适应氨苄青霉素的胁迫。“这一发现系统揭示了黄麻纳米纤维素在不同环境胁迫下,保护鼠李糖乳杆菌维持稳态的分子机制。”侯春生说。
该研究为实际生产中通过添加膳食纤维来保护益生菌,使其快速适应不同环境胁迫提供了新思路。“在功能性食品和发酵产业中,益生菌的活性是保证产品功效的关键。而黄麻纳米纤维素的这一特性,无疑为解决益生菌在生产、储存和应用过程中因环境胁迫导致活性降低的问题提供了有效的解决方案。”侯春生说。
(中国农业科学院麻类研究所供图)
